Проект «Реализация перехода с ARIS на SILA Union в ООО «Газпромтранс»
Заказчик
ООО «Газпромтранс» – дочернее предприятие ПАО “Газпром”, основная задача которого – оказание полного комплекса транспортно-экспедиторских услуг продукции компании ПАО «Газпром» и иных производителей топливно-энергетического комплекса России железнодорожным транспортом.
ООО “Газпромтранс” является одним из крупнейшим железнодорожным оператором России по перевозке нефтепродуктов и СУГ, в управлении которого находятся более 30 тысяч вагонов и 900 км жд-путей в эксплуатации.
Цели и задачи проекта
Главными целями проекта были импортозамещение программного продукта моделирования бизнес-процессов ARIS на ПО SILA Union и визуальная адаптация моделей при переходе.
Перед специалистами ООО “Газпром” стояла задача выбрать решение, которое бы удовлетворяло следующим требованиям:
Сохранение возможности процессного подхода описания бизнес-процессов компании; Сохранение формата и типа описания процессов, утвержденных вкомпании; Наличие возможности переноса данных из ARIS в новую
информационную систему; Поддержание функционирования системы менеджмента качества в
компании; Наличие полноценного инструмента моделирования процессов в нотации BPMN 2.0, в т.ч. для автоматизации процессов компании.
Реализация проекта
В роли ИТ-решения было выбрано ПО SILA Union – российское программное обеспечение для моделирования, анализа и оптимизации бизнес-процессов. SILA Union позволяет беспрепятственно перейти с иностранных программных продуктов с сохранением всей методологии и инструментов прежней системы благодаря встроенному функционалу импорта данных.
Внедрение продукта осуществлялось в несколько этапов:
1. Внедрение ПО
Установка ПО на сервер Тестирование ПО Настройка ПО и управление пользователями Приказ о вводе в промышленную эксплуатацию Внесение в реестр разрешенного ПО2. Обучение
Обучение моделированию бизнес-процессов Обучение администрированию3. Адаптация ПО
Настройка пресета в части объектов, связей, моделей, атрибутов Создание баз данных Настройка прав доступа4. Подготовка базы данных к моделированию
Отрисовка орг. структуры Разработка модели бизнес-процессов верхнего уровня Утверждение в компании модели верхнего уровня5. Тестирование загрузки моделей из ARIS
Выгрузка модели из ARIS Настройка объектов и связей в SILA UNION Загрузка модели в базу данных6. Практическое применение
Моделирование процессов компании (предоставление отпусков, реализация металлалома, ведение единого справочника МТР в 1С) РегламентацияВне общего плана работ было проведено обучение сотрудников Ямальского филиала ООО "Газпромтранс" процессному подходу и моделированию в SILA Union, разработаны модели бизнес-процессов верхнего уровня ЯФ, перенесена база знаний из ARIS.
Используемые модели объектов
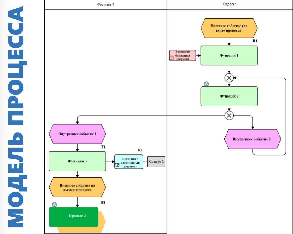
Пример визуальной адаптации модели бизнес-процессов
По результатам тестирования ПО SILA Union было определено, что функционал системы позволяет закрыть требования компании, перенести все необходимые объекты, а также внести улучшения и дополнения.
На этой схеме приведен пример объекта в ПО ARIS и то, в каком виде он визуально представлен в ПО SILA Union. Преимущество SILA Union заключается в том, что любой объект можно воспроизвести с точностью и с минимальными навыками программирования. Например, по желанию заказчика изменить цвета, визуальное представление объектов и пр.
Визуальная адаптация регламентных документов
Моделирование объектов в Газпромтранс имеет некоторые особенности: для описания бизнес-процессов используется нотация EPC, но исполнители отображаются в виде дорожек. Все внутренние действия отражаются на модели по принципу “разумной достаточности” – то есть только принципиально важные события, чтобы не перегружать схему и представлять процесс целиком.
Также еще одной особенностью является выделение дополнительных требований в отдельные объекты. То есть в ARIS вводились так называемые описательные атрибуты, которые привязывались к функции и отражали все необходимые требования, например, сроки, нормативные документы и т.д. Затем вся информация выгружалась в шаблоны отчета.
С внедрением SILA Union было решено отказаться от формирования лишних объектов (атрибутов), так как новое ПО позволяло создавать атрибуты экземпляров. То есть на каждый новый объект можно добавлять бесконечное количество атрибутов и экземпляров. При этом удалось сохранить перечень атрибутов объектов модели - требований регламентных документов.
Таким образом, в SILA Union все требования к описанию регламентных объектов были сохранены, и при этом работать в новой системе стало гораздо удобнее.
Модели, используемые в ООО “Газпромтранс”
На текущий момент в ООО “Газпромтранс” используется 7 типов моделей:
Модели процессов верхнего уровня (в т.ч. VAD), где каждый процесс может детализироваться на процессы нижнего уровня;
Событийная цепочка процесса (EPC) в виде классической модели с добавлением дорожек;
Организационная структура и Статусная схема для работы с документами и дальнейшей автоматизации;
BPMN 2.0;
Регламентные документы - собственная база знаний;
Ролевая модель – разработка Газпромтранс.
Новые модели: ролевая модель
В SILA Union была разработана новая ролевая модель. Потребность в создании новой модели была связана с тем, что было необходимо вывести на одну дорожку несколько ответственных из оргструктуры. Ролевая модель позволила объединить определенные должности или подразделения, включающих все необходимые полномочия, для выполнения должностных или функциональных обязанностей.

База знаний регламентных документов
В ходе реализации проекта в SILA Union была сформирована так называемая база знаний - перечень регламентных документов бизнес-процесса и ссылкой. Любой пользователь с настраиваемым доступом может зайти под своим логином в систему, открыть и изучить регламент, его содержания и требования.
Особенности импорта объектов из ARIS в SILA Union
Перенос моделей из ПО ARIS в SILA Union имеет очевидные преимущества:
Объекты и связи переносятся в полном объеме; Сокращаются трудозатраты; Есть возможность корректировки объема загрузки данных - пользователи определяют, какие объекты, атрибуты и т.д. требуется выгрузить, а какие нет; Сохраняется декомпозиция.Также существуют определенные риски:
Риск дублирования объектов и переноса дополнительных схем, но в подобных ситуациях SILA Union спрашивает пользователя, какие действия применить к таким объектам; Небольшие проблемы с шрифтами и размерами, что решается простыми манипуляциями за короткий промежуток времени; На момент выгрузки отсутствовала загрузка в разрезе дорожек, но этот риск связан с особенностями моделирования в компании, что также оказалось решаемой задачей; Полуручной перенос требований регламента из объекта «Атрибут».
После корректировки схема выглядит следующим образом:
Итого, потребовалось 3 минуты на добавление 2 дорожек орг. единиц из орг. структуры и перенос объектов и 10 минут на смену шрифта, размера объектов и выравнивания связей.
Результаты
Таким образом, в ходе реализации проекта ПО SILA Union было успешно введено в эксплуатацию с сохранением всех данных и наработок с минимальными усилиями. В результате был осуществлен импорт моделей и связей из ARIS в SILA Union в полном объеме с возможностью корректировки объема загрузок данных. Также реализовано:
Разработана и утверждена модель бизнес-процессов верхнего уровня; Разработано и утверждено несколько регламентов бизнес-процессов компании с использование SILA Union; Разработан пресет ООО «Газпромтранс» методологии моделирования бизнес- процессов; Актуализировано положение о моделировании бизнес-процессов; Тиражировали опыт моделирования процессов и описания регламентных документов на филиал компании.