Цифровое моделирование бизнес-архитектуры АО «ЦПТИ» с применением ПО SILA Union
Заказчик
АО «Центральный проектно – технологический институт» (АО «ЦПТИ», Институт), создано в результате реструктуризации проектно-конструкторских подразделений обществ, находящихся в контуре управления Топливной компании АО «ТВЭЛ» в 2011 году. Основными видами деятельности АО «ЦПТИ» являются:
Проектирование и конструирование сооружений, комплексов установок с ядерными материалами, предназначенных для производства, переработки, транспортирования ядерного топлива и ядерных материалов; Конструирование и изготовление оборудования для атомных станций (блоков атомных станций); Проектирование исследовательских ядерных установок, предназначенных исключительно для создания ядерного оружия и ядерных энергетических установок военного назначения.Описание проекта
Создание цифрового двойника АО «ЦПТИ» в ПО SILA Union (на примере пилотного процесса):
Анализ деятельности в предметных областях по основным направлениям бизнес-архитектуры Института; Моделирование в статусе «AS-IS»; Анализ «узких мест» и выработка рекомендаций по совершенствованию; Моделирование в статусе «TO-BE»; Планирование работ по изменениям и переходу к целевому состоянию.Реализация проекта была вызвана следующими предпосылками:
Необходимость повышения эффективности управления бизнес-процессами Института; Потребность в формировании единой информационной среды для цифрового картирования процессов; Повышение достоверности данных при контроле деятельности по ключевым показателям; Внедрение инструментов для управления рисками.Цели и задачи проекта
Цель проекта: реализация пилотного проекта по комплексному описанию и совершенствованию процесса «Проектирование».
Задачи проекта:
Провести анализ действующих регламентных документов процесса и текущего состояния организации и выполнения деятельности в рамках процесса; Разработать модели процесса «как есть» до 3-го уровня (исполнитель функций): модель окружения процесса (цель, владелец, входы/выходы, документы, риски, показатели); модель составляющих подпроцессов; дательные модели исполнения подпроцессов; Разработать модели документов, рисков и показателей оценки процесса; Сформировать регламент процесса; Проанализировать последовательности и длительности функций, взаимодействие исполнителей в рамках процесса; Разработать предложения по улучшению процесса, по внесению изменений в стандарты и должностные инструкции исполнителей процесса; Согласовать изменения/улучшения процесса и сформировать план перехода к целевому состоянию процесса («как должно быть»).Реализация проекта
На базе ПО SILA Union было осуществлено моделирование бизнес-архитектуры в следующих предметных областях:
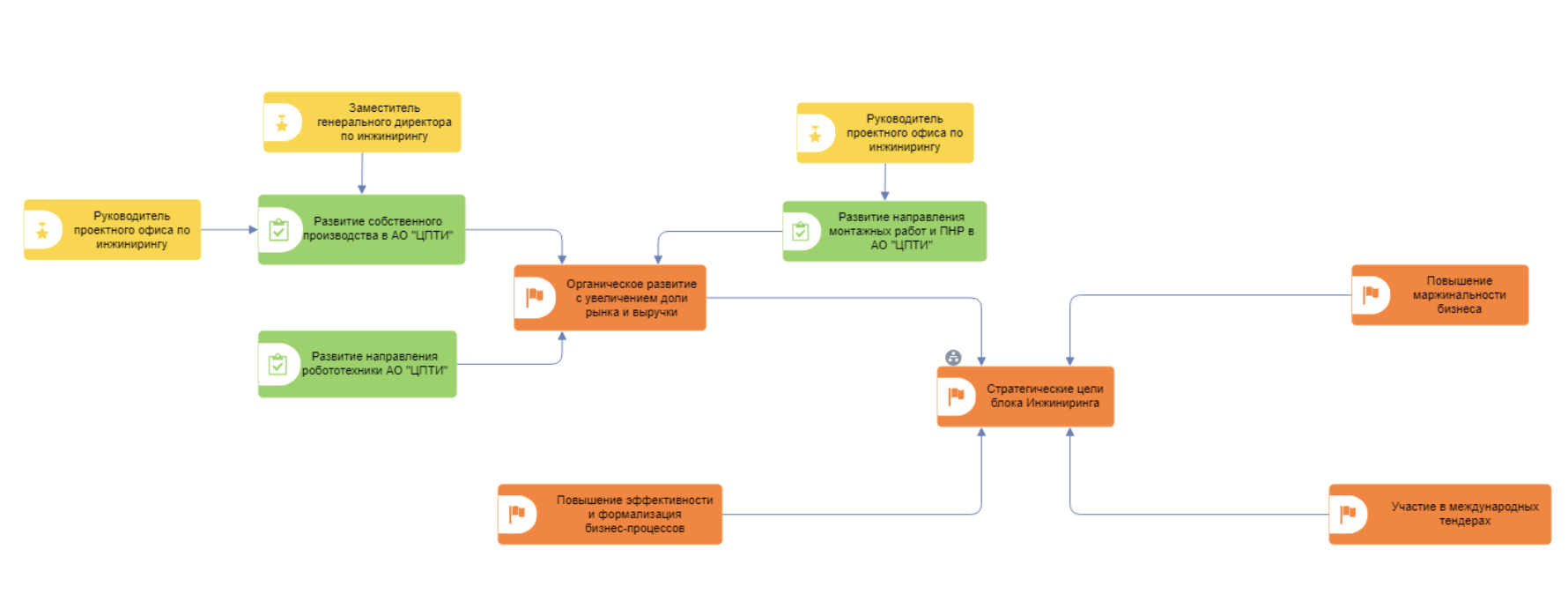
Стратегия (в т.ч. дорожные карты стратегических инициатив)Стратегия описана в виде декомпозиции по направлениям деятельности с выделением задач и дорожной карты по достижению задач.


Организационная структура (с декомпозицией основных организационных единиц и внесением данных по сотрудникам)
Процессы (в т.ч. матрицы ответственности) – модель верхнего уровня, модель окружения процесса, модель подпроцессов, декомпозиция подпроцессов на модели событийно-функционального сценария





Показатели процессов (с декомпозицией)
Риски процессов с декомпозицией по категориям (в т.ч. мероприятия по снижению рисков)
Документация процессов (в т.ч. с декомпозицией по видам и категориям корпоративных документов)


Результаты
В результате реализации проекта в ПО SILA Union создан цифровой двойник пилотного процесса, позволяющий:
Обеспечить прозрачность в распределении ответственности и исполнении трудовых функций (видно, кто и как исполняет работу в рамках пилотного процесса и каких фактических результатов достигает); Определить границы ответственности владельца и исполнителей пилотного процесса; Увидеть пересечение зон ответственности и полномочий, дублирование функций, лишние действия; Получить модели фактического состояния пилотного процесса, по которым можно улучшить его реализацию во взаимосвязи с корпоративной стратегией и инициативами по стратегическому развитию; Определить показатели для контроля исполнения пилотного процесса и деятельности его участников; Предложить мероприятия по улучшению организации и исполнения пилотного процесса (например, для сокращения времени и повышения качества отдельных функций).