Управление документацией

Управление нормативной документацией в SILA Union состоит из:

Структурирования перечня утвержденных в компании документов Автоматизации генерации корпоративных документов и отчетов

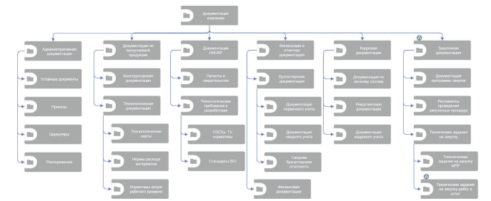
Вся документация компании систематизируется и структурно описывается в графическом или текстовом виде. В SILA Union создаются иерархические справочники по утвержденным документам, а сами документы связываются в системе с бизнес-процессами, где являются нес-процессами, где являются либо входом функции (например, документ, регламентирую либо входом функции (например, документ, регламентирующий операцию), либо ее выходом (например, в данной функции разработана новая версия документа).

юлоа

Обработка и трансформация данных в отчеты и документы - еще одна важнейшая особенность профессиональной системы SILA Union. Рассмотрим несколько примеров применения:

Ѵ После того, как произвели моделирование основных процессов компании, организационной структуры и других сущностей, в SILA Union появляется возможность сгенерировать регламент процесса, положение процесса, должностную инструкцию.

Ѵ В любой момент можно выгрузить в табличной форме реестр бизнес-процессов, реестр документов, реестр ИТ-систем и других сущностей.

Ѵ Для согласования и распечатки моделей можно использовать специальный отчет «Альбом моделей», который кроме графического изображения, выводит также и дополнительные атрибуты.

Все это выполняется системой при помощи программных алгоритмов SILA Union, которые подстраиваются под методологию и шаблоны компании, при внедрении системы. После того, как отчетные формы были настроены под организацию, любой сотрудник, использующий систему, сможет в 1 клик мыши выгружать полный комплект актуальной нормативной документации и отчетов. При изменении любых данных и моделей – автоматически будут изменены и все документы, отчеты. Данный инструмент позволяет экономить компаниям на актуализации нормативной документации миллионы рублей каждый год.

30.11.2021