Концепция управления предприятием LEAN в SILA Union
В современном мире с динамично меняющимися рыночными условиями, большинство компаний держат вектор на повышение эффективности собственной деятельности. Для этого задействуют различные концепции и инструменты организации производства, которые обеспечивают быстрое реагирование и адаптацию к изменившимся условиям. Одной из наиболее результативных и востребованных методик считается концепция Бережливого производства (Lean production), которая, в настоящее время, активно используется на предприятиях по всему миру.
Бережливое производство - концепция управления предприятием, которая основана на беспрерывном стремлении устранить различные виды потерь, возникших в ходе производственной деятельности компании. Методология бережливого производства нацелена на вовлечение каждой трудовой единицы в процесс оптимизации деятельности и максимальную ориентированность в работе с клиентом. Этот подход стал популярным во всем мире благодаря своей высокой результативности и способности улучшать качество продукции, сокращая время производства и уменьшая издержки. В последние годы концепция бережливого производства стремительно развивается на территории Российской Федерации.
В этой статье мы рассмотрим основные принципы и инструменты бережливого производства. Покажем, как такая методология реализуется в программном обеспечении SILA Union.
Ключевая идея бережливого производства заключается в том, чтобы с максимальной результативностью использовать ресурсы и минимизировать потери. Это достигается путем оптимизации процессов производства, устранения избыточных операций и упрощения рабочих процессов. В основу методологии был заложен комплексный подход к рассматриваемым процессам - абсолютно любая операция должна оцениваться с двух сторон. Необходимо проанализировать, какую ценность несет операция для конечного потребителя, а также, каким образом свести к минимуму издержки, то есть сократить то, что не создает ценности. Потери могут быть связаны с неправильным планированием, организацией рабочего места, использованием материалов и инструментов, переработкой продукции и т.д. Цель бережливого производства – снизить издержки до минимума.
Для реализации концепции предлагается использовать следующие инструменты:
Картрирование потока создания ценности (Value Stream Mapping); Вытягивающее производство; Канбан; Система «5 почему»; Диаграмма Исикавы; Визуализация; Система защиты от ошибок Poka-Yoke.Остановимся подробнее на каждом из них:
Картрирование потока создания ценности (Value Stream Mapping)
С помощью этого инструмента можно визуализировать все шаги, которые необходимы для создания продукта или услуги, начиная с закупки материалов и заканчивая доставкой готовой продукции клиентам. Процесс картрирования потока создания ценности начинается с создания диаграммы текущего состояния. Затем анализируются все этапы производства и выявляются потери, связанные с неправильным планированием, организацией рабочего места, использованием материалов и инструментов, переработкой продукции и т.д. После этого разрабатывается диаграмма будущего состояния, на которой отображается оптимизированный процесс производства с учетом всех выявленных потерь. На этом этапе определяются конкретные шаги по устранению потерь и улучшению процессов производства.
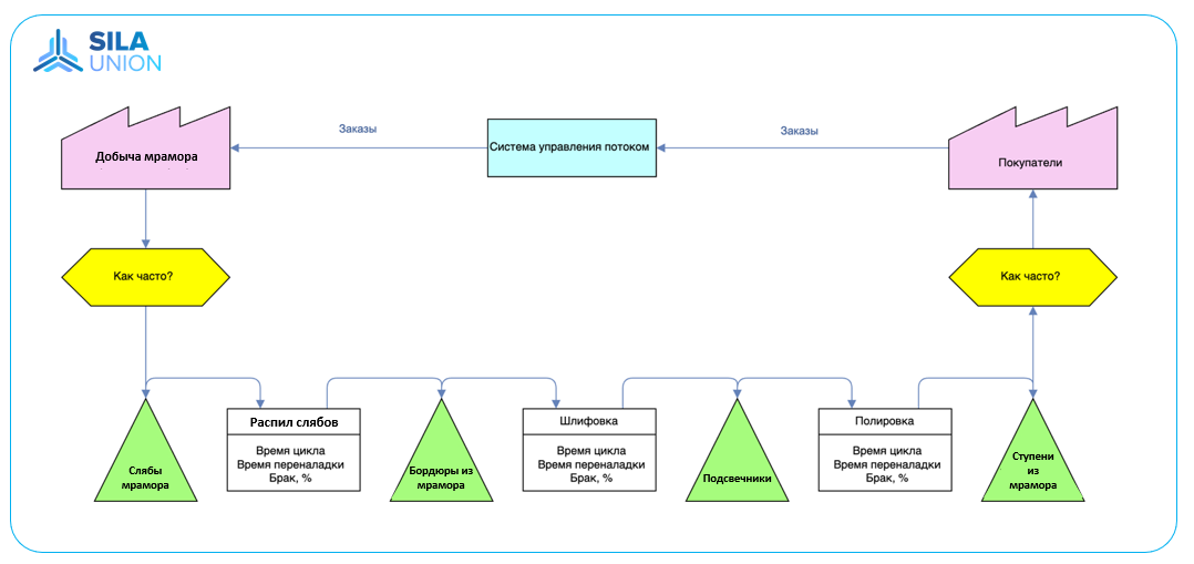
В SILA Union подобный механизм может быть реализован с помощью создания отдельного типа модели со своей объектно-символьной структурой.

На примере мы можем наблюдать реализованную в SILA Union модель картрирования потока создания ценности. На рисунке выше представлена карта процессов производства мраморных лестниц для частных домов. Для начала клиентом выбирается сляб, из которого будет облицовываться лестница. Далее делают распил под сами ступени и бордюры. А из остатков – подсвечники, форму которым придают с помощью специального оборудования. Шлифовка и полировка подсвечников, ступеней и бордюров делается финально на одном оборудовании.
Вытягивающее производство
Вытягивающее производство (Pull Production) основано на принципе производства только того количества продукции, которое требуется рынку или клиенту в данный момент. В отличие от традиционного подхода, где производство осуществляется на основе прогнозов спроса, вытягивающее производство базируется на реальном спросе и потребностях клиента.
Каждый этап производства начинается только после того, как предыдущий этап был завершен и поступил запрос от клиента или рынка. Таким образом, производство становится более гибким и реагирует на изменения спроса непосредственно в реальном времени. Применение вытягивающего производства позволяет компаниям сократить запасы готовой продукции, уменьшить время цикла производства, предотвратить перепроизводство и избежать накопления невостребованной продукции.
В SILA Union возможна реализация с помощью создания модели вытягивающего производства как в специализированной методологии, так и с помощью модели свободной нотации Whiteboard.

Рассмотрим пример:
В компаниях с разнообразным видом производимой продукции может применяться последовательная вытягивающая система (Sequential Pull System). Плановый объем товаров определяется с помощью последовательно выстроенных процессов (который в свою очередь может декомпозироваться на канбан, либо на окружение процесса). Процесс производства выстраивается таким образом, что последующие этапы изготовления опираются на результаты предыдущего этапа.
Канбан
Доска Kanban - это инструмент визуализации и управления рабочим процессом, который представляет собой доску, разделенную на колонки, каждая из которых содержит определенный этап работы или стадию производственного процесса.
На доске Kanban каждая задача представлена отдельной карточкой, которая перемещается по колонкам в зависимости от ее текущего состояния. Например, начинается она с колонки "В ожидании", затем переходит в колонку "В работе" и, наконец, в колонку "Завершено". Таким образом, доска Kanban позволяет визуально отслеживать прогресс выполнения задач и устанавливать приоритеты.
Одним из ключевых принципов доски Kanban является ограничение рабочего потока. Каждая колонка имеет ограничение по количеству задач, которые могут находиться в ней одновременно. Это позволяет предотвратить перегрузку и обеспечить более плавный и эффективный рабочий процесс. Все сотрудники видят текущее состояние задач и могут быстро реагировать на изменения или проблемы, возникающие в процессе работы.
Несколько примеров использования Kanban:
регистрация и отслеживание идей по улучшению; ведение полного цикла разработки функциональности ПО от этапа идеи до релиза; отслеживание статусов работ по ремонту и обслуживанию оборудования; приоритезация текущих задач; создание представлений по категориям; формирование рабочих групп для участия в TPM; и многие другие.В SILA Union возможно создать Kanban-доску, где каждый пользователь сможет настроить под себя столбцы (цветовая гамма, размер колонок, их наполнение карточками, автоматическое расположение карточек на Kanban-доске и их автоматическое изменение).

Система «5 почему»
Система коллективного изучения причинно-следственных связей "5 почему" используется для анализа и решения проблем в различных сферах деятельности, включая бизнес, производство, образование и здравоохранение. Она основана на методе последовательного задавания вопросов "почему" для выявления корневых причин проблемы.
Эта система помогает выявить скрытые причины проблемы и предотвратить ее повторное возникновение в будущем. Кроме того, она способствует развитию критического мышления и умению анализировать сложные ситуации.
В SILA Union механизм реализуется с помощью создания модели «5 почему» как в специализированной методологии, так и с помощью модели свободной нотации Whiteboard.

Например, для поиска неочевидной проблемы с качеством печати картинки. Метод 5 почему позволяет углубиться в изучение причин, и более того с помощью детального раскладывания проблемы можно понять все возможные причины возникновения более глобальной проблемы.
Диаграмма Исикавы
Диаграмма Исикавы, также известная как диаграмма рыбьей кости, является графическим инструментом, используемым для анализа причин и следствий в сложных ситуациях. Она состоит из горизонтальной линии, представляющей проблему, и вертикальных линий, представляющих категории факторов, которые могут влиять на проблему.
Категории факторов могут быть различными в зависимости от контекста, но обычно они включают людей, процессы, оборудование, материалы и окружающую среду. Каждая вертикальная линия содержит подкатегории, которые помогают уточнить факторы, влияющие на проблему.
Затем на каждую подкатегорию наносятся факторы, которые могут быть связаны с проблемой. Это позволяет увидеть все возможные причины проблемы и определить корневую причину.
Диаграмма Исикавы может быть полезна для:
оптимизации процессов компании выявления скрытых причин низкого качества услуг анализ проблем технических сбоев предотвращения повторного возникновения сложных ситуаций комплексного управления предприятием на основе детального анализа ключевых составляющих процессаВ SILA Union диаграмму Исикавы возможно не только создавать, но и связывать причины и следствия с другими процессами с помощью механизма декомпозиции.

При реализации диаграммы Исикавы в SILA Union первоначально мы определяем цель – например, определить причины срыва сроков запуска приложения. Далее необходимо сформулировать группы источников риска, чтобы в последствие мы могли раскрыть и наполнить каждую группу. Наполнение «скелета» диаграммы так называемыми «костями» может быть выполнено как на верхнем уровне, так и максимально детально. SILA Union позволяет реализовать любой из запросов.
Визуализация
Визуальное управление — это система визуальных методов и приемов, которые используются для отслеживания производственных процессов и анализа задач. Эта методика позволяет увидеть, как выполняются производственные процессы, и выявлять проблемы на ранних этапах, что помогает улучшить эффективность работы и сократить издержки.
Основными принципами визуального управления являются:
- Визуализация процессов: все процессы должны быть визуализированы, чтобы каждый сотрудник мог легко понять, что происходит.
- Прозрачность: все данные должны быть доступны для всех сотрудников, чтобы каждый мог видеть, как выполняются задачи и какие проблемы возникают.
- Контроль: система должна позволять контролировать выполнение задач и быстро реагировать на возникающие проблемы.
- Улучшение: система должна помогать выявлять проблемы и находить пути их решения, что позволяет постоянно улучшать производственные процессы.
В SILA Union можно реализовать инструмент визуализации с помощью механизма создания собственных объектов (возможность задавать свое визуальное отображение), механизма выносных атрибутов (возможность выводить какую-либо конкретную характеристику в виде индикатора), механизма формирования скриптов (можно формировать различного рода отчетность, с помощью которой можно, например, отслеживать показатели эффективности).
Система защиты от ошибок Poka-Yoke
Система защиты от ошибок Poka-Yoke - это методика, которая используется для предотвращения ошибок и дефектов в производственных процессах. Она основана на принципе, что большинство ошибок происходят из-за невнимательности и неправильного использования оборудования, поэтому цель Poka-Yoke заключается в том, чтобы устранить возможность ошибки на раннем этапе производства.
Основными принципами системы Poka-Yoke являются:
- Устранение возможности ошибки: система должна быть спроектирована таким образом, чтобы исключить возможность ошибки. Например, если необходимо вставить деталь в конкретное отверстие, то отверстие должно быть выполнено таким образом, чтобы другая деталь не могла быть вставлена в него.
- Простота: система должна быть простой и легко понятной для всех сотрудников, чтобы они могли быстро научиться ей пользоваться.
- Надежность: система должна быть надежной и работать без сбоев, чтобы не создавать новых проблем.
Система Poka-Yoke может быть реализована с помощью различных методов и инструментов, таких как механические устройства, сенсоры, контрольные листы и т.д. Они позволяют автоматически определять ошибки и предотвращать их возникновение.
В SILA Union систему Poka-Yoke можно реализовать с помощью детальной проработки рисковой составляющей (создание отдельной диаграммы рисков либо связь конкретного процесса со всеми потенциальными рисками, также связь рисковой части с ответственными лицами). Возможно наполнять риск атрибутами в формате «Критичность риска», «Описание механизма устранения риска», «Предотвращение риска» и другие.
Бережливое производство не является одноразовым мероприятием, а постоянным процессом, который требует регулярного совершенствования. Компании, использующие бережливое производство, постоянно ищут новые способы улучшения своих процессов и повышения качества продукции.
В заключение, бережливое производство– это эффективный подход к управлению производством, который позволяет компаниям постоянно совершенствоваться, иметь вовлеченную команду, сокращать издержки, повышать качество продукции и становиться более гибкими и адаптивными. Если вы еще не используете бережливое производство в своей компании и ищите инструменты для повышения эффективности вашего производства, напишите нам на sales@silaunion.ru.